0%

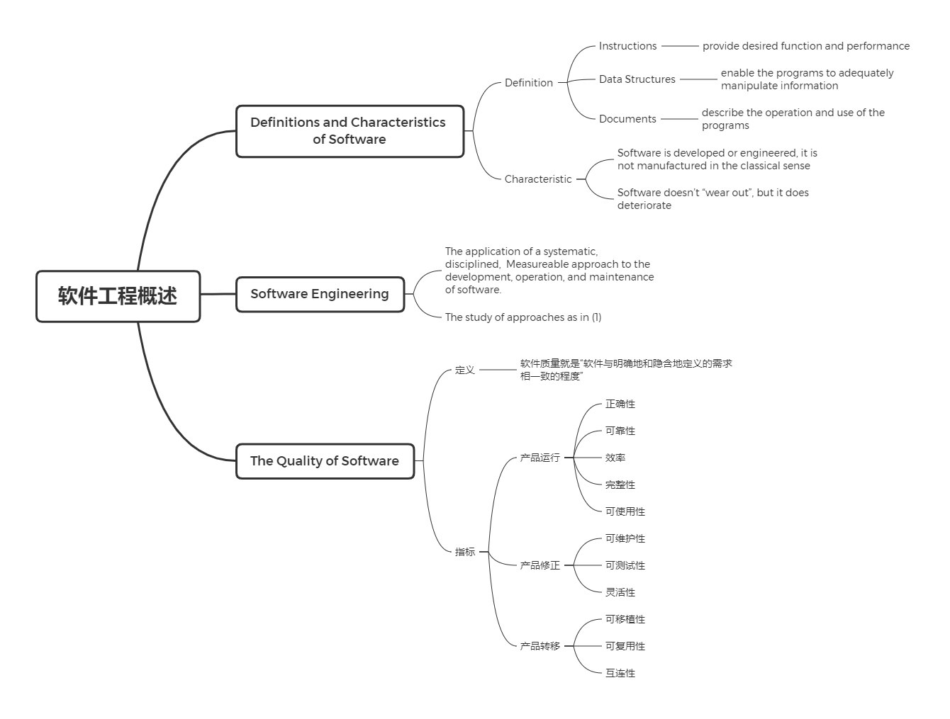
软件工程概述

Definitions and Characteristics of Software

Definition

  • Introduction

    • provide desired function and performance
  • Data Structure

    • enable the programs to adequately manipulate information
  • Documents

    • describe the operation and use of the programs

Characteristic

  • Software is developed or engineered, it is not manufactured in the classical sense
  • Software doesn’t “wear out”, but it does deteriorate

Software Engineering

定义

  • The application of a systematic, disciplined, Measurable approach to the development, operation, and maintenance of software.

  • The study of approaches as in (1)

The Quality of Software

定义

  • 软件质量就是“软件与明确地和隐含地定义的需求相一致的程度”

指标

  • 产品运行

    • 正确性
    • 可靠性
    • 效率
    • 完整性
    • 可使用性
  • 产品修正

    • 可维护性
    • 可测试性
    • 灵活性
  • 产品转移

    • 可移植性
    • 可复用性
    • 互连性