Ming
Home
About
Tags
Categories
Archives
Commonweal 404
Search
0%
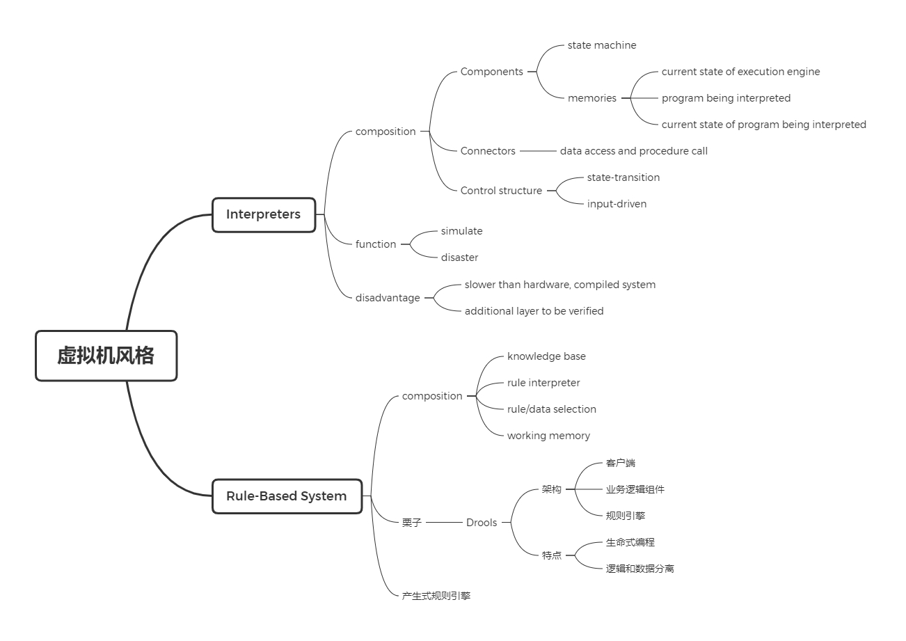
虚拟机体系结构风格
Posted on
2021-04-18
Edited on
2025-02-12
In
软件体系结构
Donate
WeChat Pay
Alipay